周知!疫情防控期间,进入肇庆市货运车辆须实行提前申报 〖壹〗、提前申报对象 所有从外地进入肇庆的货运车辆驾驶员及陪乘。〖贰〗、通关模式及车辆出境要求 通关模式:友谊关口岸出口货物通关模式包括短驳车头运...
太原有没有中高风险地区 西藏、新疆、陕西省西安市返(抵)并旅客高风险地区:太原检疫登记为红标,健康码赋红码,实施“7天集中隔离+5次核酸检测”,落地核酸,点对点转运。中风险地区:太原检疫登记为黄标,健...
近来苏州哪里有疫情 月7日0至24时,苏州新增新冠肺炎本土确诊病例1例,新增本土无症状感染者16例,新增境外输入无症状感染者2例。具体情况如下:本土确诊病例:新增1例,3月10日至4月7日,苏州市累计...
报备行程怎么报备 标准模板:报备内容可以遵循一个标准模板,如先写“领导您好”,然后直接说明“向您报备”,接着写具体事由和时间,最后补充必要信息。结构化表达:使用数字序号分项说明事由、时间、需求等,使报...
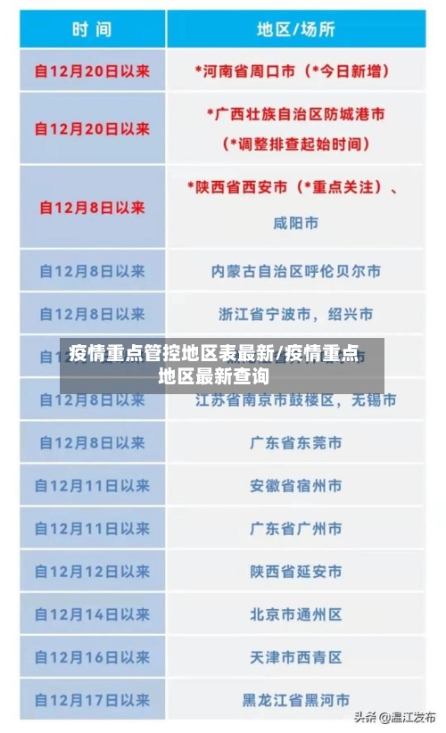
重点管控地区和重点关注地区的区别 〖壹〗、重点管控地区是指通常所说的中高风险地区所在的行政区域。重点关注地区是指重点管控区所在的地市除重点管控区以外的行政区域。重点关注地区指的是需要增加注意力的区域也...
威海到郓城开车可以下高速吗 威海到菏泽开车大约需要8小时30分钟左右。威海到菏泽总里程近790公里,自己开车大约需要8小时30分钟左右,路线为:在威海上荣乌高速行走75公里左右,转济青高速行走近200...
关于荆门中心城区开展区域扩面核酸筛查的通告 〖壹〗、为有效遏制新冠病毒蔓延,全力保障全市人民生命安全和身体健康,荆门市新型冠状病毒感染的肺炎疫情防控指挥部决定在荆门中心城区开展区域扩面核酸筛查。现将有...
22考研考试要不要隔离14天,这4省已发布公告! 考研考试是否需要隔离14天需根据考生所在地区及来源地综合判断,近来广东省、吉林省、湖北省、宁夏回族自治区已发布防疫政策,部分情况需提前返回考点地并遵守...
保定去丰镇需要隔离吗 需要。保定市在河北省,丰镇市位于内蒙古自治区中南部,截止于2022年10月7日,通过查询疫情防控显示,保定属于我国中高风险地区,丰镇市属于我国常态化防控区域,7天内有国内高风险地...
安徽省太和县是中高风险地区吗 太和县已超过六个月未出现疫情,不属于高风险地区。和县不是中高风险地区。安徽省现在实行常态化管控和精准防控政策,只针对出现疫情的小区或者楼栋划分中高风险地区,整个县城不会整...