〖壹〗、藁城区:全域为高风险地区 新乐市:全域调整为高风险地区 中风险地区 长安区:河北省胸科医院公寓北区 高新区:同祥城小区C区正定县:冯家庄村 、东平乐村 平山县:访驾庄村赵县:任庄村 邢台市 高风险地区 南宫市:全域调整为高风险地区。

〖贰〗、风险等级与决策依据强化风险等级划分:新旧政策一致:均分为高风险(大规模群体性事件)、中风险(矛盾冲突) 、低风险(可防范化解) 。评估报告应用:旧政策:未明确评估报告对决策的具体影响。

〖叁〗、风险等级划分依据根据公开信息,天津河北区当前未被调整为中高风险地区 ,整体仍属于低风险区域。风险等级的判定通常基于病例数量、传播链清晰度 、防控措施有效性等因素,近来河北区尚未达到中高风险标准 。


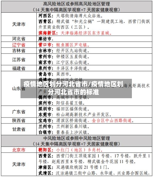
〖壹〗、一)高风险区 划分标准。原则上将感染者居住地,以及活动频繁且疫情传播风险较高的工作地和活动地等区域 ,划为高风险区。高风险区一般以单元、楼栋为单位划定 。在疫情传播风险不明确或存在广泛社区传播的情况下,可适度扩大高风险区划定范围。风险区域范围可根据流调研判结果动态调整。防控措施 。
〖贰〗 、高风险区域:是指累计新冠确诊病例超过了50例,同时〖Fourteen〗、天内有聚集性疫情发生。中风险地区:14天之内有新增加确诊病例 ,总计新冠确诊病例没有超过50例;共合计确诊的病例有超过50例,14天内并无未发生。聚集性疫情 。低风险地区:没有确诊病例,或连续14天都无新增加确诊的病例。
〖叁〗、法律分析:风险区等级的划分:高风险地区:一般是指累计新冠病例超过了50例 ,同时〖Fourteen〗 、天内是有聚集性疫情发生。中风险区域:14天以内有新增新冠确诊病例,合计新冠肺炎确诊病例未超过50病例;共合计确诊的病例超过50例,14天之内未未发生聚集性疫情。
〖肆〗、高风险、中风险、低风险地区的划分标准及防控策略 高风险地区界定:累计病例数超过50例 ,且14天内有聚集性疫情发生 。中风险地区标准:14天内新增确诊病例,累计不超过50例,或累计超过50例但14天内无聚集性疫情。低风险地区特征:无确诊病例或连续14天无新增病例。
〖伍〗 、风险地区划分的有:一是地域,以街道、乡镇为基本单位 。二是时间 ,最长潜伏期14天为一个单位。三是疫情,有多少病例,有没有发生聚集性疫情。具体标准是一个街道在14天内有没有新冠肺炎确诊病例 ,有多少,来划分 。具体划分标准还要根据疫情的情况和变化,进行调整。
〖壹〗、高风险区域:是指累计新冠病例超过50例 ,并且14天内有聚集性疫情发生。中风险地区:14天之内有新增新冠确诊病例,总计新冠肺炎确诊病例没有超过50例;累计新冠肺炎确诊病例有超过50例,14天之内并无出现聚集性疫情 。低风险地区:没有确诊的病例 ,或者连续14天没有增加确诊病例。
〖贰〗 、宣化区作为河北省张家口市的重要城区,人口密集且拥有三所高校,学生及居民对便捷出行的需求显著。尽管存在明确的出行痛点 ,共享单车至今未在该区域规模化投放,主要原因可归纳为政策限制、管理难题及市场运营风险三方面 。
〖叁〗、待定。通过查询宣化区疫情显示,截至到2022年10月31日,河北省张家口市宣化区为高风险地区。具体解封时间需要看疫情发展情况。宣化区 ,隶属于河北省张家口市,地处河北省西北部 。宣化属半干旱大陆性季风气候。截至2021年10月,宣化区辖7个街道 、6个乡、8个镇。宣化区政府驻建国街街道 。
〖肆〗、张家口是一个四线城市 ,也被称为张远和武城。是河北省下辖的一个地级市。它位于河北省西北部,在北京 、河北、山西和蒙古的交界处 。是京津冀(环渤海)经济圈和冀晋蒙(外长城)经济圈的交汇点。是冀西北的中心城市,是连接京津、沟通晋蒙的交通枢纽。
〖伍〗 、通 。通过查询疫情相关资料显示 ,截止于2022年9月9日,其张家口宣化确诊病例0例,为低风险地区 ,其宣化火车并没有受其疫情影响,截止于2022年9月9日,还在正常通行。宣化指宣化区。
〖陆〗、四线 。因为宣化在行政上归张家口管辖 ,仅是张家口的一个行政区,我国划分几线城市的资格标准均是直辖市,省会城市和地级市。地级市所管辖区级区域没有资格评定为几线城市,只有张家口才能有资格评定几线城市 ,张家口近来是四线城市,宣化也是四线区域。张家口市,是河北省的地级市 ,素有长城博物馆美称。
在2025-2026年冬春流感流行季,截至2026年1月初,流感疫情相对严重的区域主要集中在华东、华南和华中地区的大部分省份 。这些地区的流感病毒检测阳性率仍处于高流行水平。在此之前 ,2025年12月曾有17个省份的流感活动处于高水平,但到2025年第51周,华北、东北 、西南和西北地区大部分省份的流行水平已开始下降 ,转为中等。总体而言,此次流感流行季尚未完全结束 。
从扩散路径和最新发布的预警来看,湖南、江西、安徽等省份的局部地区面临较高的新发疫情风险。例如 ,湖南省林业局在今年1月就发布了预警,指出虽然本省防控取得了阶段性成效,但通过物流包装材料等途径造成的二次传播风险正在上升,2026年外来物种入侵风险可能加剧。
近来公开信息还没有明确指出2025年12月提到的“流感17省”具体包含哪些省份 。在2025年12月5日国家卫生健康委的新闻发布会上 ,中国疾控中心病毒病所研究员王大燕表示,当时全国共有17个省份的流感活动处于高流行水平。
中国疾控中心病毒病所研究员王大燕在2025年12月5日的通报中指出,全国共有17个省份的流感活动处于高流行水平 ,其余省份则处于中流行水平。当时全国流感病毒检测阳性率已达51%,但未超过近三年的比较高水平 。此次流行的优势毒株为甲型H3N2亚型,占比超过95% ,全国流感疫情预计在12月上中旬达到峰值。
湖北省 、河南省、山东省、陕西省等。全国经历多次疫情的省份为湖北省 、河南省、山东省、陕西省 。根据疫情相关信息可知:疫情三年,新冠病毒肆掠全国各地,今年国内的疫情一直都是比较严峻的 ,一直都是处于不断反弹的状态,基本上所有的省份都是遭受到了疫情的侵袭,导致今年大家的生活都是断断续续的。
全国经历多次疫情的省份有湖北省 、河南省、山东省、陕西省等。
发表评论
暂时没有评论,来抢沙发吧~