集中隔离时间较长,适用于高风险地区入境人员,居家隔离期间需严格限制外出活动。山西:14天集中隔离 + 14天居家隔离 。居家隔离期间需分餐制 ,家庭成员需同步减少外出,社区提供必要生活保障。云南:14天集中隔离 + 7天居家隔离。集中隔离结束后,需由目的地社区出具接收证明方可转运 ,居家隔离期间禁止乘坐公共交通工具 。

十月,部分国家的入境政策更新如下:国内:近来回国的入境政策大多数地方依然采用长达28天的隔离和健康监控(14天集中隔离+14天居家隔离 或者14天集中隔离+7天居家隔离+7天健康监测)。

北京口岸入境隔离政策调整为10+7,全国其他口岸多维持28天隔离监控 ,各地政策略有差异。

近来国内部分省市确实存在入境隔离期延长至“21+35”的情况,其中辽宁省沈阳市对入境人员实施的“21+7+28 ”管控措施,实际相当于最长35天的居家健康管理 ,总隔离时间达21+35=56天,为近来已知最长隔离期 。
行程卡取消“星号”标记,北京丰台站开通 ,各地出行政策有新调整,多航司增开航线。行程卡取消“星号”标记据工信部网站消息,为方便广大用户出行,即日起取消通信行程卡“星号 ”标记。截至6月29日0时 ,全国剩11个中高风险地区,分布在北京、上海、南京等地 。

〖壹〗 、现在国内游客前往海南省不需要额外手续,直接凭身份证购票出行即可 ,与封关前政策一致。具体说明如下:自驾情况:若选取自驾前往,需提前通过“琼州海峡轮渡管家”等平台购买船票。同时,非本省号牌小客车每年通行天数累计不超 120 天 ,车主可通过“海南交警”公众号查询剩余天数 。此外,务必确保驾驶证在有效期内。
〖贰〗、现在内地人去海南无需额外办理证件,凭身份证、护照等现有证件即可正常通关。具体说明如下:近来政策情况当前 ,内地居民前往海南无需办理任何特殊通行证件。
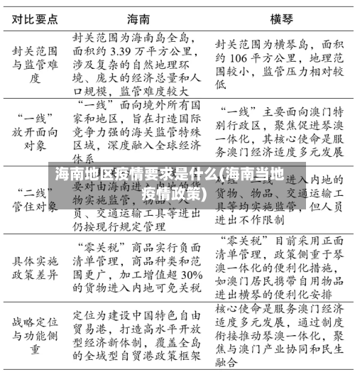
〖叁〗 、进出海南岛的便利性封关后,人员进出海南岛仍然按照现行规定管理,不需要办理额外证件 。大多数货物运输也保持原有方式 ,只有部分从海南进入内地的货物需要接受查验。游客和商务人士的往来不会受到影响。 离岛免税政策延续离岛免税购物政策将继续实施 。
低风险地区游客:到三亚旅游,只需提供海南健康码绿码即可通行,无须提供核酸检测阴性结果证明。健康码注册:低风险地区人员要来三亚,从当地登机前或落地三亚后 ,在机场都可扫码注册海南健康码,并录入抵琼健康登记。注意:若发现低风险地区人员为二类管控地区及所在城市旅居史人员,则需按相关管控政策执行 。
不能。三亚又称“鹿城 ” ,位于海南岛南端。儋州市,是海南省地级市 。通过查询三亚市疫情防控中心,三亚属于中风险地区 ,去往儋州需要隔离,所以当天不能回。疫情防控期间,请广大居民积极配合一i去那个防控中心工作。
三亚市部分地区为高风险区 ,没有高风险地区和重点涉疫区旅居史的人员来三亚不需要隔离,但是需要核酸检测 。没有涉疫区旅居史的人员需要48小时核酸和落地检。
是。陵水黎族自治县位于海南岛的东南部,三亚陵水属于是是高风险地区 ,通过查询相关资料显示:三亚陵经防控中心检测显示:还有很多感染者和疑似感染者所以属于是高风险地区。
〖壹〗、个人特殊状况:如果个人处于被限制出行状态,例如被司法机关限制出境、入境,或者有未履行的法律义务等,可能无法前往海口 。但这并非针对海口 ,而是基于个人特定的法律或行政约束。正常情况下,大众都可以自由前往海口旅游 、工作、生活等。
〖贰〗、海口留不住人背后有多方面缘由 。经济层面:产业结构相对单一,主要依赖旅游 、房地产等产业 ,新兴产业发展不足,就业岗位有限,尤其是高薪岗位较少 ,难以满足高学历、高素质人才的职业发展需求。
〖叁〗、自贸港政策红利刺激自2018年确立建设自由贸易港以来,海南新增市场主体年均增长近40%,现代服务业 、免税产业、高新技术等领域吸纳了超过150万外来就业人口。2025年封关运作的政策预期 ,更使三亚、海口等地出现持续性人才流入 。
自驾去海南车辆办理手续需要准备相关证件、办理车辆通行证,并确保车辆保险有效。首先,你需要准备车主及随行人员的有效身份证 、驾驶证、车辆行驶证以及车辆保险证明。这些证件都是必备的 ,用于证明车主身份、驾驶资格 、车辆合法上路以及保险保障 。
海南对于外地车辆的通行管理有明确的规定。无需特别办理手续,直接驾车前往港口并购买船票即可进入海南。然而,为了规范管理,外地号牌的小客车进入海南省行政区域通行时 ,会受到一定的限制 。具体而言,每一年度内,外地号牌小客车在海南省的通行天数累计不得超过120天。
前往海南所需手续因身份不同而异 ,主要分为中国公民和外国游客两类。 中国公民身份证件:携带有效身份证,未成年人可用户口本。若停留超30天需办理暂住登记;前往三沙群岛等特殊区域需准备有效期6个月以上的护照 。交通住宿:预订机票/火车票需提供身份证号,酒店入住时需出示身份证登记。
若计划自驾前往 ,需携带身份证及车辆行驶证,经琼州海峡轮渡时按常规流程办理手续。长期在海南工作或居住的内地居民,按现行户籍管理规定办理居住证即可 ,与海南自贸港封关政策无关 。
〖壹〗、海南近来暂不接待中高风险地区游客来琼,也不组织游客前往中高风险地区旅游。具体说明如下:政策要求:海南省旅文厅发布通知,明确要求旅行社及在线旅游企业暂不招徕接待中、高风险地区游客来琼 ,同时暂不组织游客前往中 、高风险地区旅游。这是基于当前疫情防控形势的审慎决策,旨在降低人员流动带来的疫情传播风险 。
〖贰〗、海南暂不接待中、高风险地区游客来琼,也不组织游客前往中 、高风险地区旅游。具体疫情防控要求如下:旅行社管理暂不接待中、高风险地区游客来琼或组织游客前往中、高风险地区旅游。严格控制组团规模 。体温异常 、非“绿码”者不允许参加行程。
〖叁〗、文化和旅游部发布端午节假期出游提示,建议游客不前往中高风险地区旅游 ,并从行程安排、个人防护、汛期安全 、文明出游等方面提出具体建议,具体内容如下:合理安排名程关注疫情动态:游客出游前需关注疫情动态和中高风险地区变化情况,避免前往中高风险地区。
发表评论
暂时没有评论,来抢沙发吧~