山西省各地市疫情公开号码如下:山西省本级:0351-12345。该号码为省级统一服务热线,可询问全省范围内疫情防控政策、健康码管理、跨区域流动要求等通用问题 ,服务范围覆盖全省11个地市 。太原市:0351-12340351-5625133。

山西省疫情防控办电话0351-12320。山西省疾病预防控制中心前身为山西省卫生防疫站,始建于1953年 。2001年6月由省编办批准在原山西省卫生防疫站 、山西省职业病防治研究所、山西省结核病防治研究所的基础上,通过调整和优化组合组建成立了综合性的疾病预防控制机构。

太原机场防疫电话为0351-96566。该号码为山西省太原市太原机场客服疫情防控中心官方询问热线 ,可提供以下服务:疫情政策查询:包括各地到太原的防疫要求、核酸检测证明时限 、隔离政策等 。航班防疫指引:涉及登机前准备、机上防护措施、中转防疫流程等问题。

月13日。通过查询运城人民政府网显示,运城疫情最新消息,自2022年3月13日中午12时起 ,实行临时性全域社会面管控,所以2022年运城市第一次封城从3月13日开始 。管控期间,全区居民非必要不出市区 ,原则上居家。
截止2022年12月11日2022年十二月七日我所在的山西省运城市没有封城。根据运城市官方网站显示2022年十二月七日没有封城 。封城是所有项目都停止,任何人都不能进出。
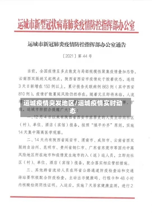
通过查询相关资料显示,2021年山西运城疫情封城时间是2021年1月13日。2021年1月13日山西运城市出现了新冠病毒感染病例 ,为了控制疫情的传播,当地政府采取了封城措施,暂停了公共交通 、禁止人员出入等措施,以遏制疫情的扩散。
运城快递能出 。根据公开信息查询显示截止于10月4日到10月29日静默低风险区解封 ,11月4日社会面清零,运城恢复常态化,快递随之恢复正常 ,快递给人们生活带来了极大的方便。
0月29日,这一事件引起了运城市市委的高度重视。当天下午,吴东强被取保候审 ,市委专门成立了调查组进行深入调查 。11月1日,他在“强国论坛”发表了相关帖子,详述了自己的遭遇。然而 ,该帖随后在11月1日被人民网删除。
运城盐湖区10月27日还做核酸 。10月27日社会面清零以来,共进行了8轮全域核酸检测,结果均为阴性。湖区10月29日、10月30日、10月31日连续三天继续进行全域核酸检测 ,视结果决定是否恢复常态化核酸筛查。

发表评论
暂时没有评论,来抢沙发吧~