〖壹〗 、大庆市疾控中心发布疫情风险提示7月17日-23日有张家界市旅居史人员7月23日-24日有湘西凤凰县旅居史人员及时报备7月27日晚 ,辽宁省大连市报告新增1例确诊病例,系与前日大连市报告3例无症状感染者在张家界有共同旅居史人员 。湖南省已经发布大连3例无症状感染者在张家界市和湘西自治州行动轨迹。

〖贰〗、请市民非必要不要前往中高风险地区,若前往 ,要提前向所在单位、社区报备,同时做好个人防护。加强个人防护 。在人员密集和封闭场所,坚持科学规范佩戴口罩 ,养成勤洗手 、常通风、“一米线 ”、公勺公筷 、咳嗽礼仪等良好卫生习惯和健康生活方式。
〖叁〗、大庆市疾控中心发布两条风险提示这些时间到过这些地点请速报备11月15日0时-14时,北京新增1例本土新冠肺炎确诊病例。确诊病例为来京出差人员,10月25日入住北京胜利饭店,曾与11月11日通报的确诊病例2共同就餐 。
〖肆〗、主动报告14天内活动轨迹及接触史 ,不参加集聚性活动,不去人员密集的公共场所,积极配合开展核酸检测及落实相关管控措施。若因不报备、不执行有关防控措施 ,影响疫情防控工作,将依法追究相应责任。非必要勿前往近期有报告病例的涉疫地市及国内已公布的高 、中风险地区。
〖伍〗、广东提醒有南平、鞍山 、本溪等6地旅居史的来(返)粤人员需立即向所在社区报备,并配合当地疫情防控措施 。

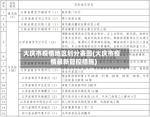
〖壹〗、月2日24时 ,四川省成都市金牛区营门口街道顶峰水岸汇景小区调整为中风险地区,四川省其余地区均为低风险区。其他地区风险等级不变。
〖贰〗、月22日,辽宁省大连市新冠肺炎疫情防控总指挥部发布 ,将大连市甘井子区南关岭街道姚兴社区姚北路25号划定为中风险地区 。
〖叁〗 、自2022年1月12日起,河南省安阳市汤阴县古贤镇全域调整为高风险区域。自2022年1月12日起,河南省安阳市滑县锦和街道岸尚公馆东区四号楼划定为中风险区域。近来 ,全国现有高风险地区20个、中风险地区66个 。
〖肆〗、大庆市疾控中心发布风险提示上海市新增2例本土确诊病例相同轨迹及时报备8月24日0—24时,上海新增本土确诊病例2例。根据流行病学调查,8月24日确诊本土病例涉及区域和场所的情况如下:松江区:永丰街道辰塔路455弄辰丰苑 、仓丰路855号有庐公寓、仓丰路941号千里香馄饨。
〖伍〗、大庆市疾控风险提示:扬州市新增本土确诊病例轨迹公布相同轨迹及时报备!江苏省卫健委8月14日发布,8月13日0-24时 ,江苏新增本土确诊病例18例,1例为轻型,17例为普通型 。轨迹公布如下:确诊病例1:女 ,40岁,现住广陵区九龙花园。8月2日居家。8月3日-9日在永辉超市上班 。
〖壹〗 、没有具体原因。大庆疫情从哪里来的,官方并没有公布具体原因 ,不过猜测应该是外出旅游的人把病毒带回来的。大庆,别称油城,是黑龙江省地级市 ,位于黑龙江省西部、松辽盆地北部,东与绥化地区相连,南与吉林省隔江相望 ,西部、北部与齐齐哈尔市接壤。
〖贰〗、龙凤区 。2022年9月22日0-24时,大庆市无新增本土确诊病例,新增本土无症状感染者2例(均在龙凤区),均为集中隔离发现。
〖叁〗 、个。大庆市 ,别称油城、百湖之城,是黑龙江省地级市,根据该地区的疾病防控中心的公告可知 ,截止2022年10月13日,该地区于2022年9月5日的时候,共发现了146例新冠病毒感染者 ,是该地区疫情最严重的时期 。
〖肆〗、哈尔滨市4例,佳木斯市3例。通过查询相关资料显示,2022年9月21日0-24时 ,黑龙江省新增本土确诊病例7例,哈尔滨市4例(均在香坊区),均为集中隔离发现;佳木斯市3例(均在向阳区) ,其中集中隔离发现1例 、居家隔离医学观察发现2例。
〖伍〗、022年11月20日0-24时,大庆市新增本土无症状感染者11例,均在龙凤区,其中:集中隔离发现10例 ,居家隔离发现1例 。当日解除隔离医学观察本土无症状感染者9例(让胡路区)。截至11月20日24时,全市现有本土无症状感染者72例。
〖陆〗、从外市流动人口,萨区扩散 ,波及龙凤区,让胡路区,至今红岗区一直没有 ,陪着其它区一起静默 。
大庆近日新增感染者已连续4天降至10例以下。具体情况如下:数据情况:9月18日0 - 24时,大庆市新增本土无症状感染者1例,在集中隔离中发现 ,当日治愈出院和解除医学观察68例。9月19日,大庆市卫健委副主任范文双介绍,大庆市日新增感染者已连续4天降至10例以下 。
大庆的疫情是在**2022年8月20日**开始的。到近来为止 ,已经超过一个月了。在这段日子里,各级领导 、“大白”们付出了很多的辛苦。特别是“大白”每天为一些特殊人群入户采集核酸,吃住在管控区内,默默地付出守护了大庆的平安 ,为这些默默付出的“大白 ”点赞 。
通过查询相关资料显示,大庆出现疫情。因为2022年8月30日0-24时,大庆新增新冠肺炎疫情信息报告:新增本土人数:3名。新增无症状人数:66名 。累计确诊人数:40名。累计治愈人数:36名。所以大庆出现疫情 。具体消息可关注官方网站 ,获得第一手权威信息。
严重。根据大庆疫情防控显示2022年9月15日0时至24时,大庆累计确诊病例152例,20例新增本土无症状感染者 。无新增境外输入确诊病例 ,无新增境外输入无症状感染者,该地区疫情非常严重。了解详细情况可关注当地官方网站,获取第一手权威信息。
0天 。大庆2020年以来 ,最早封控的地区封闭时间是8月31日,全面解封时间是2022年11月18号,所以封闭时间是80天。大庆 ,别称油城,黑龙江省辖地级市,国务院批复确定的国家重要的石油生产和石化工业基地、黑龙江西部重要的区域性中心城市。
月24日深夜由铜仁凤凰机场乘坐航班9H6018抵达西安咸阳机场。7月25日在咸阳机场转乘航班GS7655返回大连 。按照市疾控中心疫情防控紧急提醒要求,点对点至家中 ,主动向社区报备,即纳入到大连市严格隔离管控。7月26日,上述3人核酸检测结果呈阳性。
〖壹〗、大庆经开区哪个月被认定为中高风险地区 大庆肇源县不是风险地区 。通过查询相关公开信息显示 ,截止至2022年11月23日止,大庆市肇源县全域无中高风险地区,全域为常态化管理。大庆算是中高风险地区吗_大庆市中高风险地区有哪些 大庆肇源县是风险地区吗 —— 大庆肇源县不是风险地区。
〖贰〗 、大庆属于中风险地区 。根据黑龙江省大庆市疫情防控总指挥发布最新消息 ,截至2022年9月8日黑龙江省大庆市接近于100出高风险地区,20多处中风险地区,0处低风险地区。所以大庆属于中风险地区。
〖叁〗、截止2022年09月27日17时 ,大庆暂无高中低风险地区,全域都是常态化防控区域大庆,别称油城 ,黑龙江省辖地级市,国务院批复确定的国家重要的石油生产和石化工业基地、黑龙江西部重要的区域性中心城市 。截至2021年末,大庆下辖5个区 、3个县和1个自治县,总面积1万平方千米 ,常住人口为277万人。
〖肆〗、大庆让胡路区属于:低风险区域 高风险区域:在最后一例病例确诊后14天区域内无本地新增确诊病例时,可解除封锁。高风险地区采取极为严格的措施应对疫情,果断采取停工、停业、停课等管控措施 ,必要时可采取区域封锁,限制人员进出 。
〖伍〗 、是。2022年9月13日大庆市疫情防控指挥部发布通告大庆市新增本土确诊病例1例(龙凤区),有常态化防控变为中高风险地区 ,该区域封控,停止所有活动,进行核酸排查。
〖陆〗、大庆高新区辟建于1992年4月 ,同年11月被国务院批准为国家级高新区。
发表评论
暂时没有评论,来抢沙发吧~