〖壹〗 、低风险。通过查询贺州疫情防控公告显示 ,截至2022年11月14日,该地区属于低风险地区,为了防止疫情扩散 ,当地居民需要积极参加核酸检测 。各乡镇要进一步提高思想认识,全面压实各方责任,要抓紧抓严抓细各项疫情防控措施落实,扩围加密、提高质效 ,坚决打赢疫情防控阻击战。

〖贰〗、通过查询相关资料显示,广西贺州不是风险区。因为广西贺州高中低风险地区查询显示:截止2022年10月25日15时,广西贺州暂无高中低风险地区 ,全域都是常态化防控区域 。
〖叁〗 、不是。截止至2022年11月2日,根据[卫生健康委]疫情风险等级查询结果,广西贺州地区近来没有中高风险地区。中高风险等级地区指中风险区和高风险区。高风险区一般为病例和无症状感染者居住地 ,以及活动频繁且疫情传播风险较高的工作地和活动地等区域 。
〖肆〗、低风险区域。贺州,广西壮族自治区辖地级市,位于广西壮族自治区东北部 ,地处湘、粤、桂三省区交界地,东与广东省怀集县 、连县、连山县毗邻,截止于2022年10月20日 ,广西贺州近14天无新增病例,现处于低风险区域。

全国风险等级查询入口国务院微信小程序用户可通过微信搜索“国务院客户端 ”小程序,进入后点击“疫情风险查询”功能,即可查看全国中高风险地区实时名单 。该平台数据由国家卫生健康委员会提供 ,更新及时且权威。
广西南宁是低风险地区。截止2022年4月12日最新数据显示,南宁地区近来没有中、高风险区域,均为低风险地区 。低风险地区的定义为无确诊新冠病例 ,或者连续14天无新增确诊病例。低风险地区应对策略:实施严防输入 、统筹兼顾的策略,取消道路和居住区通行限制。尽快全面恢复正常的生产生活秩序 。
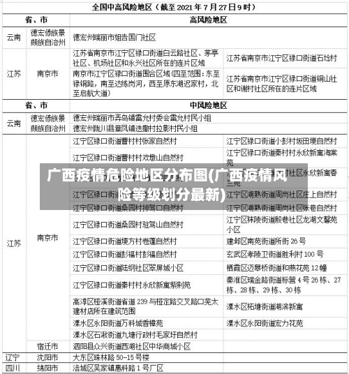
不是。通过查询全国高中风险区调整了解到,截止至2022年9月8日 ,广西东兴市划定疫情风险区高风险地区有4处,中风险地区有8处,所以广西壮族自治区内划分为中高风险地区。广西壮族自治区 ,简称桂,首府南宁市,是中华人民共和国省级行政区 ,位于中国华南地区 。
现在去广西北海是安全的,但需要根据疫情防控要求采取相应措施,去北海玩是否需要隔离取决于您的出发地和行程情况。具体规定如下:进入北海的防疫要求 来自中高风险地区:如果您来自中高风险地区,需立即进行居家封闭隔离观察14天 ,并在观察期间佩戴口罩,避免外出。
近来从广西去青岛,低风险地区人员一般无需强制做核酸检测 ,但需提前向社区报备,并遵循社区具体要求。 具体说明如下:广西地区风险等级:近来广西省无中高风险地区,全区域为低风险地区 。青岛市对低风险地区人员的要求:报备要求:青岛市部分区市、街道要求外地来返青岛人员提前三天向社区或村居进行报备。
〖壹〗、最新全国风险地区名单可通过本地宝——全国疫情中高风险地区名单查询器实时查询。查询平台:本地宝——全国疫情中高风险地区名单查询器查询入口:点击进入(实时更新)本地宝的全国疫情风险等级名单查询系统由小编们实时维护 ,风险地区有调整时会第一时间更新专题,确保用户获取的信息准确且及时 。
〖贰〗 、网址链接:m.sh.bendibao.com/news/yqdengji/(请将此链接复制到浏览器中打开)使用方法:打开链接后,进入本地宝全国疫情风险等级查询系统。在系统中切换至您想查询的城市 ,即可获取该城市的疫情风险等级信息。疫情风险等级划分标准 低风险地区:以县市区为单位,无确诊病例或连续14天无新增确诊病例 。
〖叁〗、具体步骤:进入小程序入口打开微信,点击底部导航栏的“发现”选项 ,选取“小程序 ”功能。搜索政务平台在小程序搜索框中输入“国家政务服务平台”,或通过历史记录找到该小程序并进入。选取风险查询功能在小程序首页找到“各地疫情风险等级查询”入口,点击进入查询页面 。
〖肆〗、搜索并进入国家政务服务平台在小程序搜索框中输入“国家政务服务平台”,点击搜索结果中的官方小程序进入。选取疫情风险等级查询功能进入平台后 ,找到“各地疫情风险等级查询 ”服务模块并点击。
〖伍〗 、在微信上查询全国中高风险疫情地区,可按以下步骤操作:打开微信并进入“支付”页面:打开微信应用,在底部菜单栏点击“我” ,随后选取“支付 ”选项 。进入“城市服务”板块:在“支付”页面中,找到并点击“城市服务 ”功能入口。该功能整合了各类本地化便民服务,包括与疫情相关的查询服务。
〖壹〗、百色疫情未登上热搜是多重因素叠加的结果 ,具体原因如下:信息传播机制与优先级影响社交媒体热搜榜单的排序并非单纯依据事件严重性,而是受用户搜索习惯、内容热度指数 、平台算法推荐策略等因素共同作用。在信息爆炸时代,平台需在有限榜单空间内筛选信息 。
〖贰〗、广西崇左、钦州、防城港疫情最严重。通过查询相关公开信息显示截止于2022年12月8日新增解除医学观察无症状感染者17360例(境外输入48例) ,尚在医学观察无症状感染者342162例(境外输入48例)。
〖叁〗 、防城港东兴市 。广西位于中国华南地区,是中华人民共和国省级行政区,通过查询广西防疫官方网站得主 ,截止到2022年9月5日,广西防城港东兴市,新增本土无症状感染者17例,属于中高风险地区 ,防疫形势依旧严峻,我们要积极配合防疫工作的进行,投身于防疫斗争中去。
广西崇左、钦州、防城港疫情最严重。通过查询相关公开信息显示截止于2022年12月8日新增解除医学观察无症状感染者17360例(境外输入48例) ,尚在医学观察无症状感染者342162例(境外输入48例) 。
广西北海7天报告超七00例阳性,主要因7月12日报告首例无症状感染者后,当地疫情感染人数迅速增加 ,且疫情已波及广西多地。以下是具体情况分析:疫情发展情况:7月12日,北海报告一例无症状感染者,此后当地疫情感染人数迅速增加。
广西都安县正面临严峻的疫情防控挑战 广西都安瑶族自治县 ,一个国家级贫困县,正面临着前所未有的疫情防控压力 。截至2月9日上午,都安县确诊病例已达13例 ,占河池市确诊病例总数的近70%,且广西唯一的死亡病例也发生在都安县。这座县城,虽然未能登上热搜,但其疫情防控的艰难程度却不容忽视。
桂林市 ,南宁市,柳洲市,据广西省政府统计 ,柳州每年有9677例感染者位于全省第一,南宁市每年有7500例感染者位于全省第二,桂林每年有6300例感染者位居全省第三 。
东兴地区。截止到2022年9月3日 ,广西疫情风险区最新名单:兴宁区常态化防控,江南区常态化防控,武鸣区常态化防控 ,良庆区常态化防控,邕宁区常态化防控, 青秀区 常态化防控。东兴区现有境外输入确诊两例 ,现还未清零。
防城港东兴市 。广西位于中国华南地区,是中华人民共和国省级行政区,通过查询广西防疫官方网站得主,截止到2022年9月5日 ,广西防城港东兴市,新增本土无症状感染者17例,属于中高风险地区 ,防疫形势依旧严峻,我们要积极配合防疫工作的进行,投身于防疫斗争中去。
〖壹〗 、东兴市 东兴市辖区除高风险区、中风险区外的其它地区为低风险区 广西其他城市均为常态化防控区域 ,无高中低风险地区。
〖贰〗、广西地区风险等级:近来广西省无中高风险地区,全区域为低风险地区 。青岛市对低风险地区人员的要求:报备要求:青岛市部分区市 、街道要求外地来返青岛人员提前三天向社区或村居进行报备。低风险地区回青岛人员也建议提前进行社区报备。
〖叁〗、广西南宁是低风险地区 。截止2022年4月12日最新数据显示,南宁地区近来没有中、高风险区域 ,均为低风险地区。低风险地区的定义为无确诊新冠病例,或者连续14天无新增确诊病例。低风险地区应对策略:实施严防输入 、统筹兼顾的策略,取消道路和居住区通行限制 。尽快全面恢复正常的生产生活秩序。
〖肆〗、低风险区域:西藏:ASR 93% ,饮食以粗粮、蔬菜为主。广西:ASR 23%,传统饮食清淡 。增速领先地区:四川重庆因火锅文化(高油高热量)及城市化推动,患病率增长最快。人群差异:男性 、老年人风险更高性别差异:男性ASR(173%)显著高于女性(155%)。
发表评论
暂时没有评论,来抢沙发吧~