市外非疫情重点地区是指/非疫情防控重点地区要以实行

南城 2 2026-03-13 14:51:10

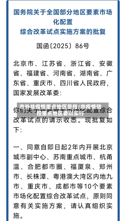
国务院通知:复工不再审批!非重点地区人员可不再隔离

〖壹〗、国务院办公厅发布的《关于进一步精简审批优化服务精准稳妥推进企业复工复产的通知》明确,低风险地区企业复工不再审批,非重点地区人员持健康证明且通过“点对点”运输到达的 ,可不再实施隔离观察。 具体内容如下:复工审批政策低风险地区:不得采取审批 、备案等方式延缓开工。

市外非疫情重点地区是指/非疫情防控重点地区要以实行-第1张图片

〖贰〗、国务院办公厅针对除湖北省、北京市以外地区,要求低风险地区不得采取审批 、备案等方式延缓开工,以提高复工复产服务便利度 。具体内容如下:差异化防控与复工复产措施:各地区以县域为单位 ,根据风险等级采取差异化防控和复工复产措施。低风险地区不得通过审批、备案等方式延缓开工,确保企业能够及时恢复生产。

市外非疫情重点地区是指/非疫情防控重点地区要以实行-第2张图片

〖叁〗、到2月12日复工第三天,社会秩序逐渐恢复 ,生产物流解冻,企业复工从“象征性”转向实质性推进,但距离正常运转仍有差距 ,且面临人员不足 、防疫风险、返城障碍等多重挑战 。具体分析如下:生产物流解冻:政策纠偏推动运力恢复初期困境:2月10日复工首日,江浙沪地区限行政策混乱。

市外非疫情重点地区是指/非疫情防控重点地区要以实行-第3张图片

〖肆〗、凤凰网房产讯 3月4日 国务院办公厅发布关于进一步精简审批优化服务,精准稳妥推进企业复工复产的通知。

〖伍〗 、备案制取代审批制后 ,企业复工时间大幅缩短 ,政府角色从“前置审核 ”转向“事后监管”,重点监督企业承诺履行情况,确保防疫与生产两不误 。

重点管控地区什么意思

重点管控地区是指在突发事件发生后 ,国家或者区域政府在指定的范围之内进行特别管理和控制的区域。这种管控通常针对区域内可能发生的一切不可预测的事件,以确保公共安全和社会稳定。以下是对重点管控地区的详细解释:管控背景 重点管控地区的设立,通常是在突发事件发生后 。

重点管控地区是指在突发事件发生后 ,国家或者区域政府为了应对区域内发生的一切不可预测的事件,在指定的范围之内对交通、人流、航空等可控制的设备 、工具进行重点管理和控制的地区。

重点管控地区通常在突发事件发生后被划定,这一区域内的任何不可预测事件都将受到国家或地方政府的特别监管。管控措施涵盖交通 、人流、航空等可控制的设施和工具 ,以确保公共安全 。突发事件是指突然发生的事件,其影响可能危及社会安全,需要采取紧急应对措施 。

重点管控地区是指在突发事件发生后 ,国家或区域政府为了应对不可预测的事件,在指定范围内对交通、人流 、航空等可控制的设备、工具进行重点管理和控制的地区。具体来说:管控范围:重点管控地区的管控范围通常涵盖了交通系统、人流密集区域以及航空运输等方面。

重点管控地区是指:通常所说的中高风险地区所在的行政区域 。重点管控地区管理措施:从管控指令下达日期以后该地区来(返)沈人员一律实施集中隔离医学观察,隔离期限至来(返)沈后满14天 ,期间进行2次核酸检测;管控指令下达日期之前14天内该地区来(返)沈人员要进行核酸检测和健康监测工作。

重点管控地区是指在突发事件发生后 ,在区域内发生的一切不可预测的事件,国家或者区域政府在指定的范围之内进行重点管控,管控的范围包括交通 、人流、航空等可控制的设备、工具进行重点管控。

怎么才不是重点关注地区

重点关注地区需要连续14天内无新增本地确诊病例才可以解除限制 。“重点关注地区是指重点管控区所在的地市除重点管控区以外的行政区域。针对疫情重点关注地区来(返)人员 ,各地有相应的管理措施。

重点关注地区需要连续14天内无新增本地确诊病例才可以解除限制 。若是出现1例阳性病例之后,14天之内核酸检测都是阴性,就可以解封 ,但这14天期间陆续的有新增病例出现,解封时间就会重新开始计算。解除封闭后会进入7天的过渡期,而这七天采取的是居家健康监测的模式。

疫情重点关注地需要连续14天内无新增本地确诊病例才可以解除限制 。并根据国家相关部门联防联控机制有关要求 ,经市疫情防控指挥部研究决定,才会由中风险地区降级为低风险。对于疫情重点关注地区实行每天观察法,在隔离观察没有发现有新增感染者以及无症状感染者半个月了后疫情重点关注地区可以解除。

重点管控地区管理措施:从管控指令下达日期以后该地区来(返)沈人员一律实施集中隔离医学观察 ,隔离期限至来(返)沈后满14天,期间进行2次核酸检测;管控指令下达日期之前14天内该地区来(返)沈人员要进行核酸检测和健康监测工作 。 重点关注地区是指:重点管控区所在的地市除重点管控区以外的行政区域 。

非重点人群是指哪些人

〖壹〗 、非重点人群指的是在《全民科学素质行动计划纲要》中,相对于重点人群而言 ,不被视为公民科学素质建设主要对象的群体。具体来说:定义:非重点人群主要包括患有精神病、残疾以及不能自理的人。

〖贰〗、非重点人群主要指的是除以下特定高风险职业和场景涉及的人员之外的其他所有人:发热门诊医护及工作人员:在医疗机构中专门负责接诊有发热症状患者的医护人员及其辅助人员 。定点医院医护及工作人员:专门收治新冠肺炎患者或疑似患者的医院中的医护人员及其辅助人员。

〖叁〗 、非重点人群主要指的是在公民科学素质建设中 ,相对于特定重点人群而言,那些不被视为主要关注对象的群体。具体来说,这一概念可以从以下几个方面进行理解:定义与范围 非重点人群:根据《全民科学素质行动计划纲要》的界定 ,非重点人群主要包括患有精神病、残疾以及不能自理的人 。

〖肆〗、非重点人群主要是指患有精神病 、残疾或不能自理的人。具体来说:患有精神病的人:这部分人群可能因为精神疾病的影响,在理解和接受科学信息方面存在困难。残疾人:他们在身体或智力方面可能存在障碍,这限制了他们参与科学活动和获取科学知识的能力 。

〖伍〗 、非重点人群主要指的是以下人员:未涉及中高风险地区的人员:即那些当前所在地区并无中高风险疫情区域的人员。非特定职业从业人员:不包括发热门诊医护及工作人员:这些人员因直接接触可能的感染者 ,被视为重点人群。不包括定点医院医护及工作人员:同样因直接参与医疗救治工作而被视为重点 。

〖陆〗、非重点人群是指:“患有精神病,残疾,不能自理的人”。非重点人群出自《全民科学素质行动计划纲要》 ,在纲要中把患有精神病,残疾,不能自理的人称为非重点人群 ,把未成年人、农民 、城镇劳动人口、领导干部和公务员作为公民科学素质建设的人称为重点人群。

上一篇:【梅州五华疫情在哪些地区,梅州五华最新疫情最新消息】
下一篇:重庆疫情地区是哪些(重庆疫情区域分布)
相关文章

 发表评论

暂时没有评论,来抢沙发吧~