【疫情流行地区查询表最新,什么是疫情流行区】

南城 8 2026-03-13 00:33:11

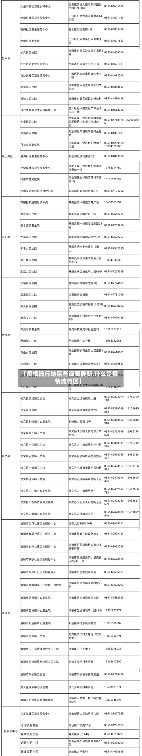
2022全国中高风险地区一览表最新(实时更新)

截至近来 ,国内共有2个高风险地区,76个中风险地区,主要分布在陕西省、河南省 、浙江省等地 ,以下为详细信息(数据不包括港澳台地区):高风险地区:具体地区名单会随疫情形势动态调整 ,可通过权威渠道实时查询 。高风险地区通常意味着当地疫情较为严重,传播风险高,会采取更为严格的防控措施 ,如封控管理、全员核酸检测等。

【疫情流行地区查询表最新,什么是疫情流行区】-第1张图片

全国中高风险地区名单持续更新如下:截至2022年6月21日,全国有高风险地区11个,中风险地区38个如下。

【疫情流行地区查询表最新,什么是疫情流行区】-第2张图片

截至相关通告发布时 ,2022年安阳市中高风险地区汇总如下:高风险地区有2个 1月10日,汤阴县育才学校被划定为高风险地区 。1月10日,汤阴县古贤镇大朱庄村被划定为高风险地区 。中风险地区有3个 1月10日 ,内黄县六村乡袁六村被划定为中风险地区。

【疫情流行地区查询表最新,什么是疫情流行区】-第3张图片

在哪里可以看到全国疫情一览表?

〖壹〗、在360卫士中查看全国疫情数据,可按以下步骤操作:打开功能大全:启动360安全卫士软件,在主界面找到并点击“功能大全”栏。进入数据安全选项:在“功能大全 ”页面中 ,浏览选项列表,找到并点击进入“数据安全”分类 。

〖贰〗 、查询入口:在百度App搜索框输入【疫情风险等级查询】,点击搜索结果中的国家政务服务平台或国务院客户端提供的查询服务。操作步骤:进入查询页面:点击搜索结果中的“疫情风险等级查询”服务。选取地区:系统默认显示当前所在地的风险等级 ,若需查询其他地区 ,可通过筛选功能手动选取目标省份 、城市或区县 。

〖叁〗、进入疫情区域页面在粤省事首页点击“疫情区域 ”选项,进入风险地区查询页面。查看风险地区名单页面会直接显示全国高风险和中风险地区列表,用户可滑动查看完整信息。分享功能(可选)点击页面右上角“··· ”图标 ,可将名单分享至微信好友或朋友圈 。

怎么用微信看全国中高风险疫情地区

〖壹〗、在微信上查询全国中高风险疫情地区,可按以下步骤操作:打开微信并进入“支付”页面:打开微信应用,在底部菜单栏点击“我” ,随后选取“支付 ”选项。进入“城市服务”板块:在“支付”页面中,找到并点击“城市服务 ”功能入口。该功能整合了各类本地化便民服务,包括与疫情相关的查询服务 。

〖贰〗 、打开微信搜索功能打开手机中的微信app ,点击顶部“搜索”选项。进入粤省事小程序在搜索页面输入“粤省事”,点击搜索结果中的“粤省事 ”小程序。进入疫情区域页面在粤省事首页点击“疫情区域”选项,进入风险地区查询页面 。查看风险地区名单页面会直接显示全国高风险和中风险地区列表 ,用户可滑动查看完整信息 。

〖叁〗、在手机上查看全国中高风险疫情地区,可通过微信《扫码抗疫情》小程序实现,具体步骤如下:步骤一:进入《扫码抗疫情》小程序打开微信 ,点击顶部“搜索小程序”栏 ,输入“扫码抗疫情 ”,在搜索结果中选取并进入该小程序。

〖肆〗、核心步骤:打开微信,通过“支付-医疗健康”入口进入疫情查询页面 ,选取风险地区功能查看具体信息。详细流程:进入医疗健康模块打开微信后,点击底部菜单栏的“我”,选取“支付 ”选项 ,在支付页面中找到“医疗健康 ”功能并点击进入 。

上一篇:【疫情比较高发地区在哪里,疫情比较高的地区】
下一篇:宁夏全区疫情人分布地区(宁夏疫情区域划分)
相关文章

 发表评论

暂时没有评论,来抢沙发吧~