〖壹〗 、稳定 。湖北省位于中国中部,长江中游 ,东邻安徽,西连重庆,西北与陕西接壤 ,南接江西、湖南,北与河南毗邻。通过查询湖北宜昌疫情防控最新政策可知,截止到2022年10月25日 ,此地已无新增疫情,是低风险地区,新冠疫情稳定,在出入公共场所时要佩戴好口罩和出示核酸检测。

〖贰〗、经市 、区专家组综合研判 ,确定为新冠病毒无症状感染者 。

〖叁〗、不严重。宜昌,湖北省地级市、省域副中心城市,是国务院批复确定的中部地区区域性中心城市。根据武汉市宜昌防疫规定显示 ,武汉市宜昌已经实现新冠肺炎病例数清零的壮举,属于低风险地区,不严重了 ,旅游区任何人都可以去,只需要携带健康码即可 。

〖肆〗 、月4日凌晨因核酸检测结果阳性被闭环转运至定点医院。无症状感染者184:12月2日7时30分骑车从宜昌高新区白洋新城小区家中到路边摊贩买早餐后到五峰工业园公司上班,17时10分下班后骑车到老白洋小学旁文具店、蛋糕店购物后返回家中未外出。
〖伍〗、月12日中午 ,湖北宜昌发生了一起令人痛心的悲剧:一名曾活跃在抗击新冠病毒疫情第一线的医生马麟(化名),携6岁儿子跳楼身亡。这一事件迅速在网络上发酵,引发了广泛关注和讨论 。

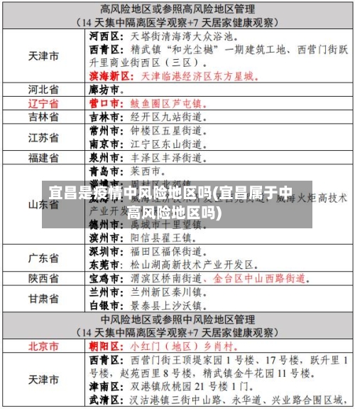
〖壹〗、该地区属于常规管控区 ,不是低高风险地区。宜昌,古称夷陵,位于湖北省西南部 、长江上中游分界处,建制历史逾两千年。“宜昌”之名始于东晋 ,市的建制始于解放初,于1992年设立地级市 。全市现辖五区、三市、五县,常住人口415万 ,全市总面积1万平方公里,市区面积4249平方公里。
〖贰〗 、不是。通过查询宜昌疫情防控公告显示,截止2022年10月6日 ,该地区属于常规管控区,不是中高风险地区 。继续实行常规化管理,各乡镇要进一步提高思想认识 ,全面压实各方责任,要抓紧抓严抓细各项疫情防控措施落实,扩围加密、提高质效 ,坚决打赢疫情防控阻击战。
〖叁〗、宜昌没有中高风险地区。据相关资料显示最近1个月内宜昌并没有出现新冠的病例.在该市没有中高风险的地区设立 。疫情解封条件:在落实各项疫情防控措施的基础上,连续14天且至少经过4轮全员核酸检测无新发感染者。
〖肆〗 、更新时间:2021年8月17日9时近来宜昌全市为低风险地区!全国中高风险地区查询方法:境内中高风险地区查看方法:微信公众号搜索关注“中国政府网 ”-“疫情服务”选项里点击“疫情风险等级查询”-点击上方“点击查看全国中高风险疫情地区 ”。第一步:搜索并关注“中国政府网”微信公众号 。
〖壹〗、不严重。宜昌,湖北省地级市、省域副中心城市,是国务院批复确定的中部地区区域性中心城市。根据武汉市宜昌防疫规定显示 ,武汉市宜昌已经实现新冠肺炎病例数清零的壮举,属于低风险地区,不严重了 ,旅游区任何人都可以去,只需要携带健康码即可。
〖贰〗 、具体城市的真实经历孝感作为疫情最严重的城市之一,人口密度大且靠近武汉 ,感染人数一度极高 。社区工作人员和志愿者冒着风险摸排、送药、送菜,许多家庭承受着亲人感染和隔离的双重痛苦。黄冈的医疗系统在疫情初期几乎崩溃,患者检测和收治延迟问题突出。
〖叁〗 、武汉作为疫情初期的主要爆发地 ,确诊人数位居全国之首 。黄冈:1422例(湖北)黄冈市紧邻武汉,受疫情影响严重,确诊人数较多。孝感:1120例(湖北)孝感市同样位于湖北省 ,是疫情较为严重的地区之一。随州:641例(湖北)随州市的确诊人数也相对较高,反映了疫情的广泛传播 。
〖肆〗、这些城市自身医护人员和医疗资源难以应对严重疫情。国家采取的支援措施 2月7日,国务院联防联控新闻发布会宣布安排16个省,以一省支援一地的方式 ,支援武汉以外的其他城市。
〖伍〗、截止到2022年11月9日,不严重 。据官方通告,湖北宜昌疫情属于可控范围。宜昌(别名:夷陵)是湖北省下辖地级市 ,湖北省西南部,地处长江上游与中游的结合部、鄂西武陵山脉和秦巴山脉向江汉平原的过渡地带,东邻荆州市和荆门市 ,南抵湖南省石门县,西接恩施土家族苗族自治州,北连神农架林区和襄阳市。
〖陆〗 、通过查询相关资料显示 ,宜昌疫情不严重 。截止2022年9月6日,湖北省宜昌市确诊病例为0,新增病例为0 ,属于常态化防控区域,没有疫情。宜昌是长江三峡起始地、三峡工程所在地,拥有水电站468座(含三峡大坝、葛洲坝),以全国0.2%的土地装备了全国7%的水电装机容量 ,被誉为“世界水电之都”。
江西宜昌疫情宜昌市这次的疫情主要是外来人员以及外出人员返乡带来的。外来人员没有做好隔离防护 。宜昌属于什么风险区不是。通过查询宜昌疫情防控公告显示,截止2022年10月6日,该地区属于常规管控区 ,不是中高风险地区。
没有 。根据江西省工作要求,截止到2022年9月2日经核实,宜昌地区降为低风险地区 ,没有疫情,无新增确诊病例,居民可日常出行 ,做好个人防护,减少人员聚集。
宜昌截止到2023年1月8日,累计疫情死亡人数37人。根据相关公开信息显示:宜昌市新增本土病例:0 ,新增无症状病例:0,现有确诊病例:0,累计确诊病例:932,累计治愈病例:895 ,累计死亡病例:37 。
截止于2022年11月5日宜昌没封。通过查询相关公开信息了解到:宜昌地区在过去14日内没有疫情出现,所以防疫防控情况是处于低风险地区,防疫管控措施要求是处于低风险地区正常运转 ,所以宜昌没封。
例 。根据疫情防疫政策显示,截止至2022年11月18日,宜昌疫情累计932例。疫情具有病毒传播快 、伤亡大、控制难度高、地域广等特点。疫情在即 ,务必做好个人防护 。
发表评论
暂时没有评论,来抢沙发吧~