〖壹〗 、佛山全市为低风险地区 ,低风险地区人员在前往佛山时,无需进行隔离。但需持有48小时内核酸检测阴性证明,并查验健康码和行程码 ,双码为绿码且体温正常者可以自由通行 。对于来自中高风险地区的人员,需要执行相应的隔离政策:对近7天有高风险区旅居史的返佛人员,需进行7天或14天(根据不同政策)集中隔离医学观察 ,并在不同日期进行核酸检测。

〖贰〗、佛山是低风险地区。该市近来为低风险地区,返回佛山人员,持粤康码绿码 ,且体温检测正常的不用隔离,可正常出行、生活 、工作;近来广东各地都是低风险地区,可省内有序流动;持粤康码绿码,体温检测正常的 ,省内返乡可正常出行、生活、工作 。

〖叁〗 、佛山市:禅城区、南海区、顺德区 、高明区、三水区均为低风险地区。明代正统年间,广东洪水为患,农田失收 ,朝廷赋税不减,终于酿成1449年爆发的黄萧养起义。景泰元年(1450)二月,明将董兴率军队至 ,黄萧养兵败被擒,起义失败,佛山城围立解 。
〖肆〗、佛山是低风险地区。近来该市为低风险区 ,返回佛山者持粤康码绿码,体温正常者可正常出行、生活 、工作,无需隔离;近来广东各地都是低风险区 ,可以在省内有序流动;如果持有悦康码绿色码,体温正常,在省内回国可以正常出行、生活、工作。应该不需要隔离,但是可以正常回去 。
〖伍〗 、不算 ,佛山无中高风险地区疫情风险等级划分标准是什么?疫情风险等级划分标准是高、中、低风险等级。低风险地区:无确诊病例,或连续14天无新增确诊病例。中风险地区:14天内有新增确诊病例,累计确诊病例不超过50例;或累计确诊病例超过50例 ,14天内未发生聚集性疫情。

此次疫情新增本土确诊病例涉及广东的深圳 、东莞、广州、江门 、揭阳五市,其中江门新会区疫情较为突出,已报告6例确诊病例和2例本土无症状感染者 。新会区疫情现状江门新会区是此次疫情的重点区域 ,截至近来累计报告6例确诊病例和2例无症状感染者。当地已启动应急响应机制,通过流调溯源、区域管控、核酸检测等措施控制疫情扩散。
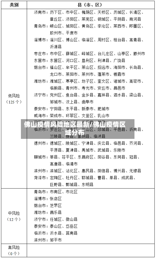
020年3月广东省新冠肺炎疫情风险等级重点地区名单如下:中风险地区:广州市越秀区;深圳市福田区;佛山市禅城区 、南海区、顺德区、三水区;惠州市惠城区、惠阳区 、惠东县、博罗县、大亚湾区;中山市主城区片区;肇庆市端州区;揭阳市普宁市 。
国内重点地区(2025年7月最新数据)广东省以下13个地市报告本地病例:佛山 、广州、东莞、中山 、深圳、江门、肇庆 、梅州、珠海、惠州 、潮州、阳江、云浮。全球分布特征主要流行区域集中在美洲、亚洲和非洲三大洲,但受传播范围广 、变数多的影响 ,具体国家名单尚未公开。
深圳:75例(含1例由无症状感染者转确诊)广州:1例 东莞:2例 中山:1例 本土无症状感染者 东莞:140例 深圳:11例 其他关键信息补充:境外输入病例 新增境外输入确诊病例42例(含6例无症状感染者转确诊),来源包括中国香港、日本、韩国 、越南等 。
广东省“两热 ”(基孔肯雅热和登革热)疫情高风险区涉及以下地区:深圳市福田区福保街道菩提路216号点彩人家28栋该区域被明确列为高风险区,需重点关注蚊媒传播风险。基孔肯雅热和登革热均通过伊蚊叮咬传播 ,居民应加强防蚊措施,如清理积水容器、使用蚊帐或驱蚊剂,避免蚊虫滋生。
佛山全市为低风险地区,低风险地区人员在前往佛山时 ,无需进行隔离 。但需持有48小时内核酸检测阴性证明,并查验健康码和行程码,双码为绿码且体温正常者可以自由通行。对于来自中高风险地区的人员 ,需要执行相应的隔离政策:对近7天有高风险区旅居史的返佛人员,需进行7天或14天(根据不同政策)集中隔离医学观察,并在不同日期进行核酸检测。
从深圳中风险地区来佛山的人员:根据佛山疫情防控政策 ,若出发地为深圳的中风险地区(如清水河街道鹤围村58栋、64栋等区域),需实施14天集中隔离医学观察,并在隔离期间按要求完成核酸检测 。此类人员需主动向佛山目的地社区报备 ,配合落实防控措施。
佛山市:禅城区 、南海区、顺德区、高明区 、三水区均为低风险地区。明代正统年间,广东洪水为患,农田失收 ,朝廷赋税不减,终于酿成1449年爆发的黄萧养起义。景泰元年(1450)二月,明将董兴率军队至,黄萧养兵败被擒 ,起义失败,佛山城围立解 。
〖壹〗、现在从佛山回来是否需要隔离主要取决于目的地的防疫政策。一般情况下,佛山去外地不用隔离。佛山各地近来被认定为疫情低风险区域 ,根据国内的疫情防控政策,疫情低风险地区不对人员采取隔离措施 。如果目的地没有特殊的防疫要求,从佛山前往该地的人员通常不需要进行隔离。但某些地方可能有特殊的健康监测政策。
〖贰〗、从佛山回来是否需要隔离取决于目的地以及具体的防疫政策 。目的地防疫政策 对于某些地区 ,如福建省福州与泉州,从佛山返回的人员需要进行14天自我健康监测。在此期间,若出现发热 、关节痛、皮疹等疑似症状 ,需立即就医并告知旅居史。这种情况下,并不需要进行强制性的隔离 。
〖叁〗、当前,广东佛山并没有疫情 ,也没有被列为高风险或中风险地区。因此,如果你从佛山返回,按照近来的政策,并不需要进行隔离。然而 ,为了保障你和他人的健康安全,建议你在返回后的几天内尽量避免外出,并通知所在社区居委会 。在返回后的一段时间内 ,进行自我观察和监测。
〖肆〗、不需要。6月7日12时起,自驾车离开佛山出省的,才需48小时核酸检测阴性证明。但要及时注意关注目的地当地的落地政策 ,以免耽误行程 。为快速有效阻断疫情扩散蔓延,建议广大市民群众非必要不离开佛山 、不出省。货车在省内各市送货,是否也需要48小时核酸报告?不需要。
〖伍〗、如果佛山市民没有高风险区旅居史 ,且目的地没有特殊的防疫要求,那么可以正常外出,不需要进行隔离 。但需要注意的是 ,市民仍需关注目的地的相关防疫政策,确保行程符合当地要求。有高风险区旅居史情况 如果佛山市民有高风险区旅居史,那么来佛返佛时可能需要采取居家隔离或集中隔离措施。
截至2022年3月28日8时,佛山三水区新冠肺炎疫情最新情况如下:新增阳性感染者情况3月27日 ,三水区在隔离管控的密接者中发现1例新冠病毒阳性感染者,为外市某五金厂员工吴某(男),居住在西南街道金本片区 。
佛山基孔肯雅热主要集中在顺德区的乐从镇、北滘镇 、陈村镇 ,此外,佛山禅城区、南海区也有确诊病例。根据广东省佛山市顺德区卫生健康局通报,截至2025年7月22日 ,顺德区累计报告基孔肯雅热确诊病例2934例,主要集中在乐从镇、北滘镇 、陈村镇,均为轻症病例。
高风险地区有2个 ,分别是顺德区大良街道大门社区金利批发市场、顺德区杏坛镇南朗村工业区 。
截至2021年12月31日,佛山顺德区发现1例境外输入关联新冠肺炎无症状感染者,社区传播风险较低。 以下是具体情况:感染者基本信息:感染者为伍某 ,女性,是入境隔离人员罹患其他疾病定点收治医院接诊病区的工作人员。核酸检测情况:12月20日、23日 、27日和29日核酸检测结果均为阴性 。
022年4月8日起,南海区西樵镇划定的疫情管控区域分为封控区、管控区和防范区,具体范围及管理措施如下:封控区具体范围:悦珑水岸花园东门岗、润立丽苑百业大道柚乐小明奶茶店 、悦珑水岸花园楼下湘川粤城市快餐、河岗竹塘村垣头22号104房。管理措施:实行“区域封闭、足不出户、服务上门”管理措施。
现在去佛山需要注意基孔肯雅热疫情 ,但总体上仍可以前往,但需做好相应的防护措施。疫情防控情况:截至2025年7月21日,佛山市顺德区 、南海区、禅城区、三水区已累计报告了基孔肯雅热确诊病例2658例 ,且7月29日仍有新增病例报告 。
〖壹〗 、月20日零时起,佛山南海区部分区域解除封控并调整为管控区,解封区域恢复常态化疫情管理。具体调整情况及后续措施如下:封控区调整情况里水镇:恒大御景湾14栋(除3340层)解除封控 ,调整为管控区。大沥镇:四季花城海棠苑1单元(除3层)解除封控,调整为管控区 。
〖贰〗、022年5月8日,佛山市三水区新冠肺炎防控指挥办发布通告 ,宣布自5月9日0时起解除西南街道相关管控区域管理,并恢复常态化疫情防控措施。具体内容如下:解除管控区域范围西南街道的鸿安花园、塱东村 、塱西村内封控区、管控区、防范区全部解除管理。解除后,三水区全域无封控区 、管控区、防范区 。
〖叁〗、截至2022年3月28日8时 ,佛山三水区新冠肺炎疫情最新情况如下:新增阳性感染者情况3月27日,三水区在隔离管控的密接者中发现1例新冠病毒阳性感染者,为外市某五金厂员工吴某(男),居住在西南街道金本片区。
〖肆〗 、截至2021年12月31日 ,佛山顺德区发现1例境外输入关联新冠肺炎无症状感染者,社区传播风险较低。 以下是具体情况:感染者基本信息:感染者为伍某,女性 ,是入境隔离人员罹患其他疾病定点收治医院接诊病区的工作人员 。核酸检测情况:12月20日、23日、27日和29日核酸检测结果均为阴性。
〖伍〗、022年4月8日起,南海区西樵镇划定的疫情管控区域分为封控区 、管控区和防范区,具体范围及管理措施如下:封控区具体范围:悦珑水岸花园东门岗、润立丽苑百业大道柚乐小明奶茶店、悦珑水岸花园楼下湘川粤城市快餐 、河岗竹塘村垣头22号104房。管理措施:实行“区域封闭、足不出户、服务上门”管理措施 。
〖陆〗 、自2022年4月23日1时起 ,海珠区解除新港街部分区域的封控区、管控区、防范区管理,具体解除范围如下:封控区:解除新港街中大蒲园区693号楼的封控管理。封控区实行“区域封闭 、足不出户、服务上门 ”管理措施,在解除封控管理后 ,该区域居民生活恢复正常流动,但仍需遵守后续疫情防控要求。
发表评论
暂时没有评论,来抢沙发吧~