礼易号
  • 首页
  • 礼易科技
  • 山西新闻
  • 端游攻略
  • 生活问答
  • 汽车维保
首页 汽车维保
  • 六安周边有没有疫情地区(六安最近的地方)

    六安周边有没有疫情地区(六安最近的地方)

    汽车维保 •2026-03-02

    安徽省六安市有疫情吗 安徽新增两例确诊均在六安,官方正在追溯感染源和途径,此次疫情涉及的范围广和人群多,流调工作量大。一:安徽的新冠疫情卫健委发布报告称,5月16日安徽省新增确诊病例2例,均在六安市,...

    六安周边有没有疫情地区
  • 【现在哪个地区疫情爆发了,现在哪个地区疫情爆发了最新消息】

    【现在哪个地区疫情爆发了,现在哪个地区疫情爆发了最新消息】

    汽车维保 •2026-03-02

    本轮疫情蔓延到了我国哪些省份? 本轮疫情在我国的陕西西安爆发,至今为止,在我国的陕西、浙江、北京等地都出现了风险区和新冠患者。此次疫情爆发很突然,当时正值学生放假和节假日回家过年的高潮时期,疫情的爆发...

    现在哪个地区疫情爆发了
  • 四川境内有没有疫情地区(四川有疫情病例吗)

    四川境内有没有疫情地区(四川有疫情病例吗)

    汽车维保 •2026-03-02

    四川还有哪些地方没有疫情 〖壹〗、攀枝花市是四川省唯一没有报告疫情的城市。 作为四川省的一个地级市,攀枝花位于西南地区的川滇交界处,且位于四川省最南端。 截至2023年11月23日,攀枝花市未出现疫情...

    四川境内有没有疫情地区
  • 疫情地区看守所收人吗(疫情地区看守所收人吗最新消息)

    疫情地区看守所收人吗(疫情地区看守所收人吗最新消息)

    汽车维保 •2026-03-02

    南宁疫情看守所收人吗 〖壹〗、不收人。通过查询南宁疫情看守所相关信息了解到,南宁疫情看守所不收人。疫情期间避免看守所在押人员互相传染,所以暂时不 羁押 。一旦疫情过去了,根据案件具体情况,还会被羁押。...

    疫情地区看守所收人吗
  • 【凉山疫情地区情况如何查询,凉山疫情地区情况如何查询电话】

    【凉山疫情地区情况如何查询,凉山疫情地区情况如何查询电话】

    汽车维保 •2026-03-02

    凉山州应对新型冠状病毒肺炎疫情应急指挥部公告 〖壹〗、对防控不力的单位和个人依法依规严肃处理,遵循“谁的人、谁负责”“谁失控、追谁责”“谁瞒报、追责谁”原则。〖贰〗、四川省应对新型冠状病毒肺炎疫情应急...

    凉山疫情地区情况如何查询
  • 三林地区疫情查询今天/三林地区疫情查询今天最新消息

    三林地区疫情查询今天/三林地区疫情查询今天最新消息

    汽车维保 •2026-03-02

    上海新增3例本土确诊病例,三小区列为中风险地区 上海今日新增3例本土确诊病例,3个小区被列为中风险地区,具体情况如下:新增确诊病例信息 病例1:女性,34岁,常住福建厦门。11月12日自厦门前往北京,...

    三林地区疫情查询今天
  • 有疫情地区旅居史怎么办(有疫区旅居史核酸检测免费吗)

    有疫情地区旅居史怎么办(有疫区旅居史核酸检测免费吗)

    汽车维保 •2026-03-02

    坐车路过被专家判定旅居史怎么办 〖壹〗、需通报属地卫生健康部门。旅居史其实就是一个行踪自我源申报,说明下本人以及家人在什么地方停留过。如果在疫情期间经过疫情高风险地区,被专家判定旅行史,需要报属地卫生...

    有疫情地区旅居史怎么办
  • 广州中转地区有疫情吗(广州中转地区有疫情吗今天)

    广州中转地区有疫情吗(广州中转地区有疫情吗今天)

    汽车维保 •2026-03-02

    广州还转运疫情防控吗 广州还在转运疫情防控。广州环保投资集团有限公司新闻发言人表示,11月19日,广州环投集团接手了全市12家方舱医院、2个人员中转场所产生的医疗废物、医疗垃圾转运和处置工作。集团当天...

    广州中转地区有疫情吗
  • 【黄冈各地区最新疫情,黄冈各地区最新疫情通报】

    【黄冈各地区最新疫情,黄冈各地区最新疫情通报】

    汽车维保 •2026-03-02

    广州提醒有佛山成都六安黄冈等13地旅居史的人员请报备 〖壹〗、022年3月29日广州疾控提醒:自3月9日以来有四川省成都市,3月13日以来有广东省佛山市等13地旅居史的来(返)穗人员需主动报备,并接受...

    黄冈各地区最新疫情
  • 濮阳是否疫情重点地区(濮阳是否中风险地区)

    濮阳是否疫情重点地区(濮阳是否中风险地区)

    汽车维保 •2026-03-02

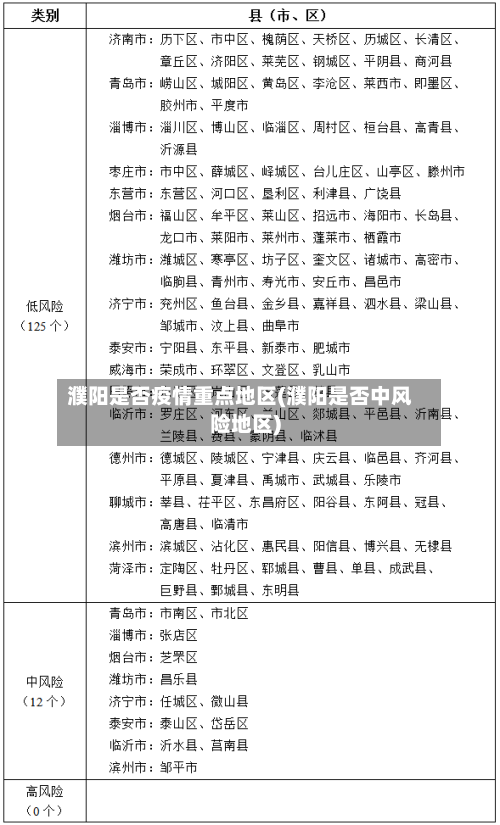
    河南濮阳属于什么风险区? 〖壹〗、濮阳市近来属于低风险区。风险等级动态调整:河南省的风险等级会根据疫情形势进行动态调整,濮阳市的风险等级也可能随之变化。因此,要获取濮阳市最新的风险等级信息,需关注官方...

    濮阳是不是疫情重点地区
  • 首页
  • 上一页
  • 66
  • 67
  • 68
  • 69
  • 70
  • 71
  • 72
  • 73
  • 74
  • 75
  • 下一页
  • 尾页

最近发表

  • 阜阳市疫情地区划分情况/阜阳市疫情管控
  • 疫情禁止进京的地区/疫区不让进北京
  • 【疫情地区银行还会放款吗,疫情地区银行还会放款吗现在】
  • 合肥疫情敏感地区最新/合肥疫情确诊名单
  • 疫情地区送菜员工作总结(疫情期间送餐总结)
  • 宝基地区疫情(宝鸡地区疫情最新消息)
  • 毕节地区的疫情稳定了吗(毕节疫情管控)
  • 安徽地区7月疫情(七月七日安徽省疫情通报)
  • 疫情反弹地区还封吗/疫情反弹的地区
  • 【唐山丰南疫情高风险地区,唐山丰南疫情高风险地区有哪些】

热门文章

  • 【各大地区疫情结束时间表,全国疫情结束时间倒计时】2026-03-02
  • 疫情真实存在的国家和地区(疫情真实情况曝光!全世界都倒吸一口冷气)2026-02-28
  • 【疫情感染地区时间轴,疫情感染城市顺序】2026-03-01
  • 无疫情地区车辆限行规定(疫情期间不限行)2026-03-02
  • 深圳地区疫情政策查询官方网站/深圳市疫区2026-03-01
  • 【西藏地区疫情最新消息,西藏地区疫情最新消息数据】2026-03-01
  • 猪瘟在哪几个地区有疫情/猪瘟疫情最新三个省2026-03-01
  • 阿里地区普兰县疫情通报(阿里普兰县有多少人口)2026-03-04

© 2026 礼易号 京ICP备1111040123号-1