礼易号
  • 首页
  • 礼易科技
  • 山西新闻
  • 端游攻略
  • 生活问答
  • 汽车维保
首页 端游攻略
  • 顺德区哪里是疫情地区了/顺德是疫区吗

    顺德区哪里是疫情地区了/顺德是疫区吗

    端游攻略 •2026-03-10

    佛山基孔肯尼亚热哪个地方有 佛山基孔肯雅热主要集中在顺德区的乐从镇、北滘镇、陈村镇,此外,佛山禅城区、南海区也有确诊病例。根据广东省佛山市顺德区卫生健康局通报,截至2025年7月22日,顺德区累计报告...

    顺德区哪里是疫情地区了
  • 【天津属于疫情地区吗,天津是疫区吗】

    【天津属于疫情地区吗,天津是疫区吗】

    端游攻略 •2026-03-10

    天津封控/管控/防范区域及管控政策 天津封控区、管控区、防范区范围及出入规定如下:封控区、管控区、防范区范围封控区域:西青区中北镇东兴里东区3号、4号、5号楼以及东兴里菜市场。管控区域:东兴里西区、东...

    天津属于疫情地区吗
  • 【忻州地区发生疫情了吗,忻州疫情确诊】

    【忻州地区发生疫情了吗,忻州疫情确诊】

    端游攻略 •2026-03-10

    抗疫路上,兵支书在行动——记忻州市忻府区刘家山书记刘宏伟 〖壹〗、忻州市忻府区刘家山村书记刘宏伟在抗疫中积极行动,组织多方力量防控疫情,自费购买物资保障村民安全,以实际行动带领全村共克时艰。忻州几例...

    忻州地区发生疫情了吗
  • 疫情地区病例怎么查询到(疫情地区病例怎么查询到信息)

    疫情地区病例怎么查询到(疫情地区病例怎么查询到信息)

    端游攻略 •2026-03-10

    微信疫况怎么查看数据 〖壹〗、进入小程序:打开微信,在搜索栏输入“疫况”,找到并进入该小程序。点击查询:进入小程序后,在界面上找到“查询”按钮并点击。设置距离查询轨迹:点击查询后,设置附近距离,即可查...

    疫情地区病例怎么查询到
  • 为何有玉林地区疫情(为何有玉林地区疫情严重)

    为何有玉林地区疫情(为何有玉林地区疫情严重)

    端游攻略 •2026-03-10

    6月21日广西玉林狗肉节如期举行?世界动保组织救出10只小狗 月21日广西玉林狗肉节如期举行,世界动保组织Humane Society International(HSI)从商贩手中救出了10只将被烹...

    为何有玉林地区疫情
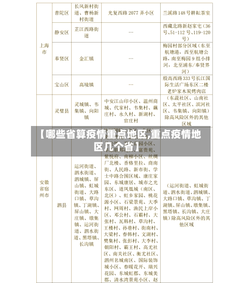
  • 【哪些省算疫情重点地区,重点疫情地区几个省】

    【哪些省算疫情重点地区,重点疫情地区几个省】

    端游攻略 •2026-03-10

    重点管控地区怎么查 〖壹〗、可以通过“i深圳”APP查询重点管控地区,具体方法如下:准备工具:使用华为P50手机(系统版本为HarmonyOS0.0 ),并确保已安装“i深圳”APP(版本0 )。进入...

    哪些省算疫情重点地区
  • 【疫情地区物价,疫情地区物价上涨】

    【疫情地区物价,疫情地区物价上涨】

    端游攻略 •2026-03-10

    上海疫情期间物价上涨 上海疫情下居民生活面临封控延长、物资采购困难、经济压力增大等多重挑战,部分小区通过居委协调缓解买菜难题,但物价上涨、裁员现象及阳性病例周边小区的严峻状况仍引发广泛担忧。封控时间延...

    疫情地区物价
  • 4月多少地区有疫情(4月国内疫情重点地区有哪些)

    4月多少地区有疫情(4月国内疫情重点地区有哪些)

    端游攻略 •2026-03-10

    重庆疫情最新消息4月5日 〖壹〗、月5日0—24时,重庆市无新增本土确诊病例和无症状感染者,新增境外输入确诊病例1例(德国),无新增境外输入无症状感染者。 以下是具体情况:本土疫情情况 新增情况:4月...

    4月多少地区有疫情
  • 疫情防控南昌各地区/南昌疫情防控工作

    疫情防控南昌各地区/南昌疫情防控工作

    端游攻略 •2026-03-10

    南昌疫情24小时询问电话 南昌防疫询问24小时电话为,0791-83883362。南昌市:83883362/83883018。南昌县:85720035。进贤县:85622060。安义县:8343997...

    疫情防控南昌各地区
  • 上海多少地区有疫情了啊(上海哪些地区有疫情)

    上海多少地区有疫情了啊(上海哪些地区有疫情)

    端游攻略 •2026-03-10

    松江区疫情最新消息 〖壹〗、上海松江区2022年3月3日疫情最新消息:新增2例本土确诊病例和3例本土无症状感染者,九里亭街道永辉超市沪亭北路店列为中风险地区。新增病例情况2022年3月2日,上海市在对...

    上海多少地区有疫情了啊
  • 首页
  • 上一页
  • 11
  • 12
  • 13
  • 14
  • 15
  • 16
  • 17
  • 18
  • 19
  • 20
  • 下一页
  • 尾页

最近发表

  • 【瓦房店地区疫情情况如何,瓦房店地区疫情情况如何了】
  • 国考面试疫情地区怎么填/疫情下国考面试怎么办
  • 中风险地区哪里查看疫情/中风险地区怎么看
  • 【中国现在是什么疫情地区,中国现在的疫情什么情况 最新消息】
  • 河南疫情风险地区有(河南疫情风险区域图等级划分)
  • 呼市疫情地区分布图最新(呼市疫情地区分布图最新情况)
  • 疫情零管控地区/零疫情不等于零风险
  • 重庆市内疫情高风险地区(重庆市内疫情高风险地区查询)
  • 汤原县疫情风险地区等级/汤原县疫情风险地区等级最新
  • 全国疫情风险地区有哪些(全国疫情风险地区有哪些城市)

热门文章

  • 【各大地区疫情结束时间表,全国疫情结束时间倒计时】2026-03-02
  • 疫情真实存在的国家和地区(疫情真实情况曝光!全世界都倒吸一口冷气)2026-02-28
  • 【疫情感染地区时间轴,疫情感染城市顺序】2026-03-01
  • 无疫情地区车辆限行规定(疫情期间不限行)2026-03-02
  • 深圳地区疫情政策查询官方网站/深圳市疫区2026-03-01
  • 【西藏地区疫情最新消息,西藏地区疫情最新消息数据】2026-03-01
  • 猪瘟在哪几个地区有疫情/猪瘟疫情最新三个省2026-03-01
  • 阿里地区普兰县疫情通报(阿里普兰县有多少人口)2026-03-04

© 2026 礼易号 京ICP备1111040123号-1